Britain balancing its books [2]: More promises than productivity
A collaborative series on the why the UK government needs to focus on fiscal credibility, and where that focus should fall. In this episode we look at the UK's productivity puzzle.
Britain balancing its books [2]: More promises than productivity
Zoso Davies, a credit strategist and Hartej Singh, a Credit Investor write a four-part series arguing that balancing the books should be the UK government’s number one priority. With living standards, immigration, climate change, and choppier geopolitical waters dominating national discourse, this may seem blinkered. We firmly disagree. In our view, the very ability to live well, invest in our future, and defend ourselves depends on the credibility of UK PLC. As stewards of long-term savings, we feel a personal responsibility to make this case.
These are our personal views and not the views of any institutions we are affiliated with.
The flow of our 4-part series
1. Why it matters now: Sound public finances underpin living standards
2. What’s broken: More promises than productivity
3. The moral case: What about the children?
4. How to fix it: Efficiency, transparency, growth and credibility.
The first step is to admit you have a problem
In our first report, we argued that not only have the UK government’s finances deteriorated, but that they are teetering on unsustainable and risking generational damage. Over the last two decades, the UK government has accumulated its largest ever peacetime debt load and, combined with rising cost of borrowing, it is now urgent that the government balances the books prior to a potential debt crisis.
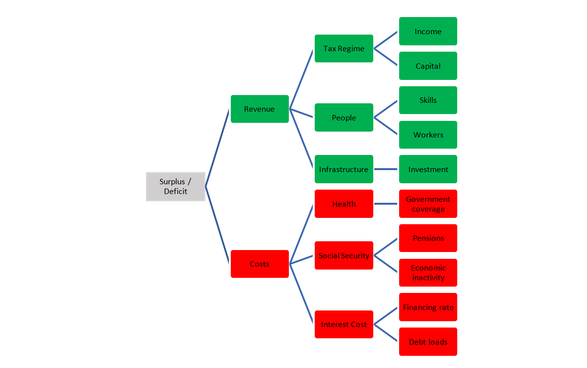
In this second report we discuss how the UK has been promising more than it can produce, as successive governments have made and expanded generous commitments faster than the economy has grown, limiting our capacity to sustainably deliver on those aspirations. Our analysis looks at each root and branch of a simplified model for government finances. We have made heroic simplifications to make this easy to discuss with an intuition that we can capture 80% or more of the key effects.
How an economy grows
In the simplest terms, an economy’s output can be broken down to how many people are working, how many hours they work, and how productive they are in those hours:
Output = Number of workers x Number of hours worked x Output per hour
Within this, output per hour is generally viewed as a function of worker skill (skills, education and experience) and productive capital (machines and tools such as computers, cordless drills, or manufacturing robotics). Capital also includes public infrastructure and services, as these reduce time lost transporting people and goods along with the cost of providing healthcare and security to individuals.
Putting population growth to one side, that leaves societies with two ways to boost growth: work longer or enhance our skills and tools so that we can produce more during the working hours.
In general, most people would prefer to work smarter rather than longer, but various productivity metrics show that this is a weak spot for the UK. Productivity in the UK grew at a steady 1-2% per year prior to 2009, but since 2008 the UK’s productivity has risen by just 4%, around one quarter of one percent per year. To put that in context, if productivity had continued to improve at the pre-2009 rate, the economy would be c.25% larger - enough to fully solve the Chancellor’s current headaches.
Stagnant productivity also aligns with the UK being c.20% less productive than Germany and the United States, which Britain considers to be its peers. Instead, we are less productive than France and similar to Italy.
Given that productivity is a function of worker skill and the tools they have available to do their job, this suggests that there is an underlying issue of a lack of investment in the UK economy. Indeed, the low levels of “Fixed capital formation” (a boffin’s term for investment in physical buildings, plant, tools etc.) are a well-known issue in the UK. This is compounded by the low levels of public investment.
The effects of underinvestment can perhaps be seen most clearly in the loss of manufacturing jobs, which are capital intensive. Manufacturing jobs have positive external benefits in that, not only do you get the manufacturing job, you also get related investment in supply chains and anciliary activities, which together create a large multiplier for employment and the economy.
Given that there is plentiful capital available internationally, why is it not finding its way to the UK? Many argue for a combination of skill shortages, regulation, lack of stability in tax and rules making, energy costs, and planning restrictions.
The UK has also seen an increase in the economic inactivity rate since COVID. Inactivity is defined differently from unemployment, in that it includes those not looking for work (e.g., students, carers, long-term sick and working age retirees). This inactivity reduces the number of workers in the economy and shrinks the size and overall productivity of the economy.
The UK has been the only country in the G7 to see inactivity rise since COVID. Understanding the causes of economic inactivity and low levels of capital investment is another important pillar of solving the growth challenges.
Grow the economy to grow revenues
Why does growth matter? Because, in the very simplest terms, a government cannot tax and spend that which does not exist. Government spending is necessarily constrained by the size of the economy and hence the repeated mantra, by successive governments, that growth is the best solution to strained public finances.
Whilst some narratives suggest that the UK is already taxed beyond breaking point, the tax burden is right around average across OECD countries as a percentage of GDP. However, UK taxes are skewed towards income taxes and VAT, with relatively low levels of social security contributions (equivalent to NIC in the UK).
In this sense the UK’s tax system is relatively unbalanced: the three key revenue raisers for the UK government are all directed towards workers. Income tax, VAT, and (indirectly) NICs are paid by workers on their earnings and consumption. Council tax, business rates, fuel duty, and the tax on a pint of beer raise relatively little despite their focus on budget day.
Within these categories, most of the income tax (in terms of pounds raised) comes from high-income individuals, while VAT has been shown to be highly regressive. On the whole, while it could be more so, the UK’s tax system is by-and-large already quite progressive and, until relatively recently, the tax burden on the average or lower income family in the UK was far from onerous.
With Labour (a left-wing party) in government, there is likely a preference for raising taxes over cutting spending, and international comparisons imply that there is some, albeit limited, capacity to do so. But we should step back and take a frank look at what that would imply. On a long-term basis the government's tax take as a % of GDP is at the highs of the post-war period. A move to an even higher tax regime would be a clear change of direction for the UK and one that is likely to be very unpopular. High taxes to fund unsustainable spending would be a bitter pill to swallow for many, as it would just invite higher taxes still down the line and potentially scare away capital and top talent - the things we need to improve productivity.
This is particularly the case because, as argued repeatedly by the Tax Policy Associates, incremental taxation from current levels is most likely to fall on the shoulders of workers - particularly the so-called squeezed-middle. Indeed, the largest tax raises in recent years have been by stealth, through freezing of the income tax bands in order to draw more people into higher tax bands, broadening the tax base but by no means making it more progressive.
There is also an understandable desire to increase taxation on businesses, in particular big tech which is notoriously bad at paying local taxes due to complex arrangements that offshore revenues to low tax countries. While this is a reasonable goal, tax leakage is something many global initiatives have tried (and failed) to fix, so this is something to strive for but not to rely on in the near term.
How promises grow
If tax revenues are already higher than at almost any other time in history, how are UK finances in such a poor state? Quite simply because successive governments grew promises much faster than they grew the economy that pays for those promises.
Despite what is said in the media, health expenditure has risen massively in the past 25 years. So have benefits and pensions, and more recently interest on our debt. What has been cut is spending on education and, not shown, public investment - feeding back into the productivity crunch that the UK is experiencing.
There even are some promises that are formulaically going to outgrow the economy – such as the triple lock that increases pensions faster than the wages or the economy. Whilst promises might reasonably be increased if this reflects increased future productivity, butas we have show this is not the case. To make things worse, there is an increasing number of pensioners versus the number of productive workers.
Even if we could afford it today, there exists a strong tailwind to our spending. As people approach their retirement, they are likely to decrease their productivity, are more likely to incur health conditions and are guaranteed a pension. This huge flip from net surplus to net cost is most apparent as people enter their 70s.
An excellent visual from the FT, shows just how marked this is.
This headwind means we need to make moves now. Our demographics are worsening now, and we need to re-strike the agreement of what the government should so, what it should not, how generously, and how to pay for it.
Debt is the easy option
As promises outgrow revenues, a government has two options 1) under-deliver and suffer the wrath of voters; or 2) over-spend. Financing this overspend can be done in one of two ways, either by raising taxes or by increasing borrowing.
For most of the last 25 years UK governments have repeatedly taken the “easy” option of borrowing more – we say easy, because they have not been willing to upset voters by either right-sizing their promises or by increasing taxes. Borrowing has also been justified by optimistic growth assumptions that made it look more affordable. Strategically, governments have wasted windfalls to plug spending commitments. Whether North Sea oil or privatisation, the proceeds were absorbed by day-to-day finances rather than taking the “Norway” approach and saving it within a sovereign wealth fund.
This also underpins government’s desire to put “growth first” – because growing the tax base through the economy would provide another painless way out of the dilemma. But the actions needed to make it happen are not taking place, and the long-awaited growth plan has not materialised.
Another key short-term fix has been to induce growth through migration, the other factor in our growth equation, but now the political cost of that is high as the pace of immigration has created other social burdens and frictions. This source of growth, too, must be made sustainable.
Diagnosis: more promises than productivity
This is more than an economic, or even political problem. This is a cultural problem. Successive governments have promised more than the UK can deliver. There is mounting evidence that the UK government cannot deliver on those promises for much longer. It is possible to stumble through for a few years via increased borrowing – as is being done now - but soon decisions will need to be made.
The cowardly route would be to leave this mess to the future. The choice to tax more would address the immediate risks, but will inevitably reduce growth by reducing public investment. Down the line , and it might not take long, the UK government will have to break its promises and tackle spending. And voters understand this, with a growing number of UK workers believing that the state pension will not exist when they retire. Today’s workers are paying for generous pensions that they do not expect to receive themselves - a brutal fracturing of the social contract.
Our stance is simple and clear. The promises on pensions, healthcare, social care are unsustainable. They will be broken whether in two or ten years. As we argued in part 1 it is fairer, democratically and socially, to make these decisions now than have them forced upon us by bonds markets or through a bailout.
The braver choice, making our promises honest and fulfillable again – in a way that is not ruinous for anyone today – will free up much capital that can be reinvested into the future. Not just economic capital, but social and political capital too.
Each year that we favour overspending instead of investment pushes down on the size of the future economy. As a result, the final adjustment will be even more severe. We have the choice between a small filling today or root canal surgery tomorrow.
Join us for the next two parts of our analysis.
● Part 3 (The moral case): Honey we shrunk the kids’ economy —fairness demands candour.
● Part 4 (How to fix it): future focused spending with a tax base that matches today’s economy.












